本网讯(通讯员 李红),近日,百家乐玩法
康相涛院士团队在地方鸡产蛋性状调控机制研究方面取得突破性进展。于2024年8月16日在国际著名期刊《Nature Communications》 (IF=14.7)在线发表了题为“Genome-wide variation study and inter-tissue communication analysis unveil regulatory mechanisms of egg-laying performance in chickens”的研究论文。首次系统揭示了外周组织关键内分泌因子通过组织间通讯的方式调控鸡产蛋量性状的新机制,为鸡产蛋量性状的调控机制解析提供了新见解。
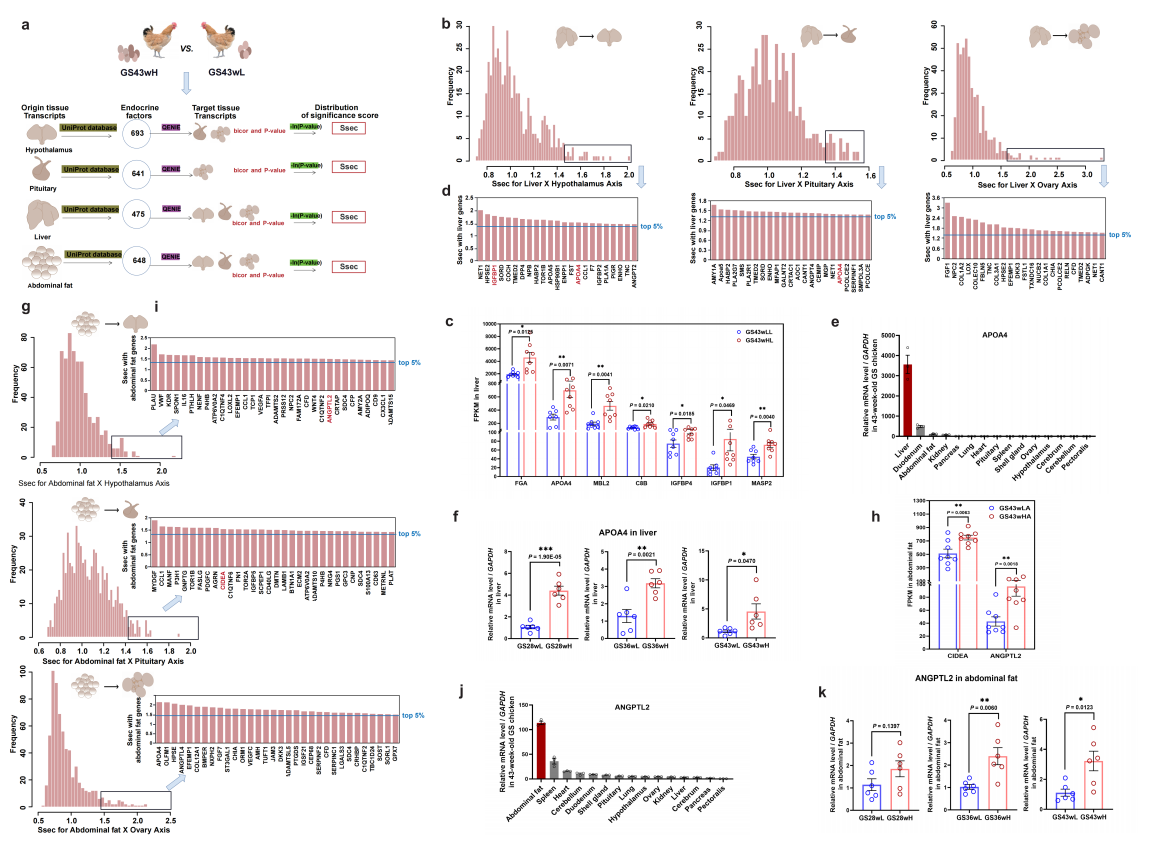
针对地方鸡肉、蛋品质优异但产蛋性能偏低的问题,团队综合运用GWAS、比较基因组、WGCNA及QENIE等分析方法,从组织间通讯角度进行了系统研究,首先对900只产蛋记录完整的14世代固始鸡进行基因组重测序,通过基于SNP、单倍型和CCA的三种GWAS分析方法,结合产蛋表型明显差异的红色原鸡、地方鸡和高产蛋鸡三类群体的比较基因组分析,鉴定受到强选择的产蛋量相关的关键候选基因(图1);其次整合高、低产蛋量固始鸡下丘脑、垂体、卵巢、肝脏和腹脂5个组织的转录组数据,结合WGCNA分析和差异分析,分别挖掘出正向和负向影响产蛋表型的核心候选基因;然后进一步通过定量内分泌网络互作估计分析,鉴定出影响鸡产蛋量的下丘脑、肝脏和腹脂特异性关键内分泌因子分别为27个,15个和19个(图2);最后通过活体组织特异性过表达试验,进一步证明了肝脏特异性内分泌因子APOA4和腹脂特异性内分泌因子ANGPTL2通过组织间通讯靶向HPO轴调控鸡产蛋量的作用机理,揭示了鸡产蛋量性状多组织协同调控的新机制(图3)。该研究为更深入理解包括家禽产蛋量性状在内的复杂性状调控分子机制提供了新思路,为更准确地鉴定与产蛋量性状相关的致因变异提供了宝贵的资源库。

图1 比较基因组揭示产蛋量性状受选择的区域

图2 外周组织通过组织间通讯调控鸡产蛋量性状的关键内分泌因子

图3 多组织关键内分泌因子通过HPO轴协同调控鸡产蛋量示意图
百家乐玩法
家禽团队已毕业博士王丹丹为论文第一作者,康相涛院士、刘小军教授、李红副教授和中国农业大学赵毅强副教授为论文共同通讯作者。中国农业大学已毕业博士卜李那和在读博士研究生谭力治、河南三高农牧股份有限公司徐春林硕士、百家乐玩法
家禽团队已毕业博士王章、郭玉龙、田卫华及硕士王阳阳、在读博士研究生职毅豪等为该项研究做了大量辛勤的工作,田亚东教授、李国喜教授、韩瑞丽教授、蒋瑞瑞教授、李转见教授和李东华副教授、河南科技百家乐玩法
王永强副教授、中国农业大学胡晓湘教授以及英国皇家兽医百家乐玩法
Dong Xia博士和爱丁堡大学罗斯林研究所Ian C Dunn教授参与了该项研究。
该研究得到国家重点研发计划课题、国家自然科学基金面上项目和国家自然科学基金-河南省联合重点项目等的资助。
论文链接://doi.org/10.1038/s41467-024-50809-9